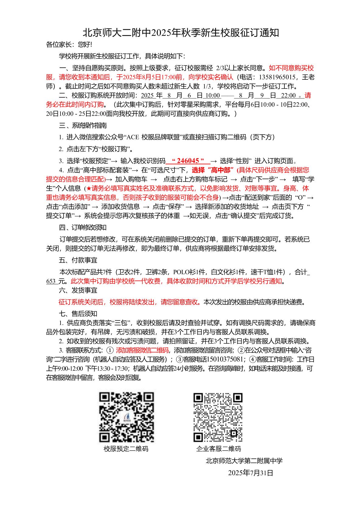
北师大二附中新生校服征订通知
访问次数:
3379
|
发布来源:北京师范大学第二附属中学
|
发生时间:2025-07-29
学校内网
>
新生入学通知